Zeichnerisches Differenzieren

 

Deklaration der Funktion:

 

> f:=x->0.2*x^3;

[Maple Math]

 

Festlegen des Punktes, in dem die Steigung bestimmt werden soll:

 

> x0:=2;

[Maple Math]

> f(x0);

[Maple Math]

 

Zugrunde gelegter Punkt für die weiteren Untersuchungen ist also P(2/1,6)

Vermutung für die Tangensteigung: m = 2

Bestimmung der Tangentengleichung:

y = m*x0 + b <==> b = y - m*x0 mit y = f(x0) = 1,6 und x = 2 (Koordinaten des Punktes)

 

> m:=2;

[Maple Math]

> b:=f(x0)-m*x0;

[Maple Math]

 

Zeichnen von Funktion und Gerade:

 

> with(plots):

> graph:=plot(f(x),x=0..4, color=black):

> gerade1:=plot(m*x+b,x=0..4,color=red):

> display({graph,gerade1});

[Maple Plot]

Jetzt können die obigen Parameter (Funktionsgleichung, betrachtete Stelle, vermutete Steigung, Zeichenintervall - auch für die y-Achse kann ein Bereich festgelegt werden) beliebig verändert werden. Für eine genauere Betrachtung bietet sich insbesondere eine Einengung des Zeichenbereiches an. Dazu kann man entweder oben die Daten verändern und jede Zeile mit Return bestätigen oder eine neue Zeichnung anschließen. Dazu kann man die obigen Befehle über den Zwischenspeicher in die jeweilige Zeile einfügen, dann verändern und mit Return bestätigen.

 

> graph:=plot(f(x),x=1..3,y=1..2, color=black):

> gerade1:=plot(m*x+b,x=1..3,color=red):

> display({graph,gerade1});

[Maple Plot]

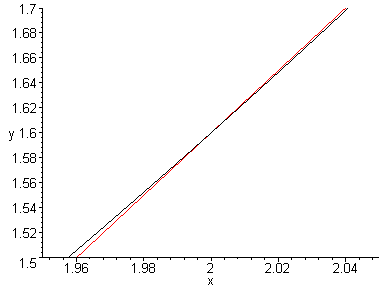
Die Steigung ist offensichtlich zu flach. Neuer Versuch mit m = 2,5:

 

> m:=2.5;

[Maple Math]

> b:=f(x0)-m*x0;

[Maple Math]

> graph:=plot(f(x),x=1.95..2.05,y=1.5..1.7,color=black):

> gerade2:=plot(m*x+b,x=1.95..2.05,color=red):

> display({graph,gerade2});

[Maple Plot]

Jetzt ist die Steigung der Gerade (rote Linie) offenbar zu groß.

 

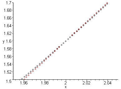
Manchmal ist es hilfreich, sich die Graphen als diskrete Punktmengen anzusehen. Dazu klickt man - unter Maple - einmal auf die Grafik und erhält am oberen Bildschirmrand ein neues Menü. Durch einen Klick auf das Symbol mit dem schwarzen Graph werden die Graphen als diskrete Punkte dargestellt.

[Maple Plot]

Klickt man anschließend auf das Symbol mit dem schwarzen Graph, so entsteht wieder der Eindruck geschlossener Linien.

 

Analog zu dem oben beschriebenen Beispiel kann man Experimente mit weiteren Steigungen durchführen, bis man einen optisch akzeptablen Wert für die Steigung gefunden hat.


zurück